datetime:2023/09/26 18:28
author:nzb
该项目来源于大佬的动手学ROS2
8.2 RVIZ2可视化移动机器人模型
上一节讲完joint和link,我们来把我们上面定义的简单的URDF(包含身体和雷达)用RVIZ2显示出来,直观的感受下,我们的机器人模型。
URDF可视化的步骤如下:
- 建立机器人描述功能包
- 建立
urdf文件夹编写urdf文件 - 建立
launch文件夹,编写launch文件 - 修改
setup.py配置,编译测试
1.建立功能包
轻车熟路,先创建一个chapt8_ws工作空间,然后建立功能包,包的类型选ament_python
ros2 pkg create fishbot_description --build-type ament_python
2.建立URDF文件
建立URDF文件夹,创建urdf文件
cd fishbot_description && mkdir urdf
touch fishbot_base.urdf
完成后src下的目录结构:
├── fishbot_description
│ ├── __init__.py
├── package.xml
├── setup.cfg
├── setup.py
└── urdf
└── fishbot_base.urdf
编辑fishbot_base.urdf
<?xml version="1.0"?>
<robot name="fishbot">
<!-- base link -->
<link name="base_link">
<visual>
<origin xyz="0 0 0.0" rpy="0 0 0"/>
<geometry>
<cylinder length="0.12" radius="0.10"/>
</geometry>
</visual>
</link>
<!-- laser link -->
<link name="laser_link">
<visual>
<origin xyz="0 0 0" rpy="0 0 0"/>
<geometry>
<cylinder length="0.02" radius="0.02"/>
</geometry>
<material name="black">
<color rgba="0.0 0.0 0.0 0.8"/>
</material>
</visual>
</link>
<!-- laser joint -->
<joint name="laser_joint" type="fixed">
<parent link="base_link"/>
<child link="laser_link"/>
<origin xyz="0 0 0.075"/>
</joint>
</robot>
3.建立launch文件
在目录src/fishbot_description下创建launch文件夹并在其下新建display_rviz2.launch.py文件。
mkdir launch
touch display_rviz2.launch.py
完成后的目录结构:
├── fishbot_description
│ ├── __init__.py
├── launch
│ └── display_rviz2.launch.py
├── package.xml
├── setup.cfg
├── setup.py
└── urdf
└── fishbot_base.urdf
import os
from launch import LaunchDescription
from launch.substitutions import LaunchConfiguration
from launch_ros.actions import Node
from launch_ros.substitutions import FindPackageShare
def generate_launch_description():
package_name = 'fishbot_description'
urdf_name = "fishbot_base.urdf"
ld = LaunchDescription()
pkg_share = FindPackageShare(package=package_name).find(package_name)
urdf_model_path = os.path.join(pkg_share, f'urdf/{urdf_name}')
robot_state_publisher_node = Node(
package='robot_state_publisher',
executable='robot_state_publisher',
arguments=[urdf_model_path]
)
joint_state_publisher_node = Node(
package='joint_state_publisher_gui',
executable='joint_state_publisher_gui',
name='joint_state_publisher_gui',
arguments=[urdf_model_path]
)
rviz2_node = Node(
package='rviz2',
executable='rviz2',
name='rviz2',
output='screen',
)
ld.add_action(robot_state_publisher_node)
ld.add_action(joint_state_publisher_node)
ld.add_action(rviz2_node)
return ld
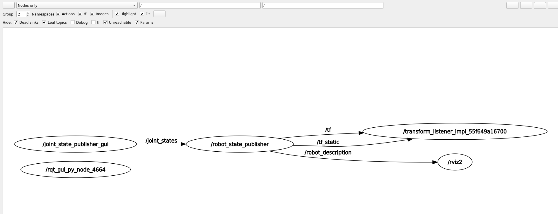
想要可视化模型需要三个节点参与
joint_state_publisher_gui负责发布机器人关节数据信息,通过joint_states话题发布robot_state_publisher_node负责发布机器人模型信息robot_description,并将joint_states数据转换tf信息发布rviz2_node负责显示机器人的信息
graph TB
A[joint_state_publisher]--joint_states-->B
B[robot_state_publisher]--robot_description-->C
C[rviz2]
这里我们用到了joint_state_publisher_gui和robot_state_publisher两个包,如果你的系统没有安装这两个包,可以手动安装:
sudo apt install ros-$ROS_DISTRO-joint-state-publisher-gui ros-$ROS_DISTRO-robot-state-publisher
joint_state_publisher_gui,还有一个兄弟叫做joint_state_publisher两者区别在于joint_state_publisher_gui运行起来会跳出一个界面,通过界面可以操作URDF中能动的关节
4.修改setup.py
导入包
from glob import glob
import os
加入目录安装
('share/ament_index/resource_index/packages', ['resource/' + package_name]),
('share/' + package_name, ['package.xml']),
完整
from setuptools import setup
from glob import glob
import os
package_name = 'fishbot_description'
setup(
name=package_name,
version='0.0.0',
packages=[package_name],
data_files=[
('share/ament_index/resource_index/packages',
['resource/' + package_name]),
('share/' + package_name, ['package.xml']),
(os.path.join('share', package_name, 'launch'), glob('launch/*.launch.py')),
(os.path.join('share', package_name, 'urdf'), glob('urdf/**')),
],
install_requires=['setuptools'],
zip_safe=True,
maintainer='root',
maintainer_email='root@todo.todo',
description='TODO: Package description',
license='TODO: License declaration',
tests_require=['pytest'],
entry_points={
'console_scripts': [
],
},
)
5.编译测试
编译
colcon build
运行测试
source install/setup.bash
ros2 launch fishbot_description display_rviz2.launch.py
添加robotmodel模块,分别选择link名称如下,即可看到机器人的模型显示

此时看看节点关系图

这里大家可以参考图理一理launch文件中启动的三个节点的关系。
然后打开TF模块,看一下机器人的坐标系关系

6.本节练习
练习1:尝试将修改机器人身体颜色为蓝色,透明度为50%(0.1 0.1 1.0 0.5)
练习2:尝试在URDF中添加imu_link并使用imu_joint将其固定在车体的中心上方2cm,imu采用的几何形状为box。长宽高均为2cm
结果展示:
