datetime:2019/5/23 15:28
author:nzb
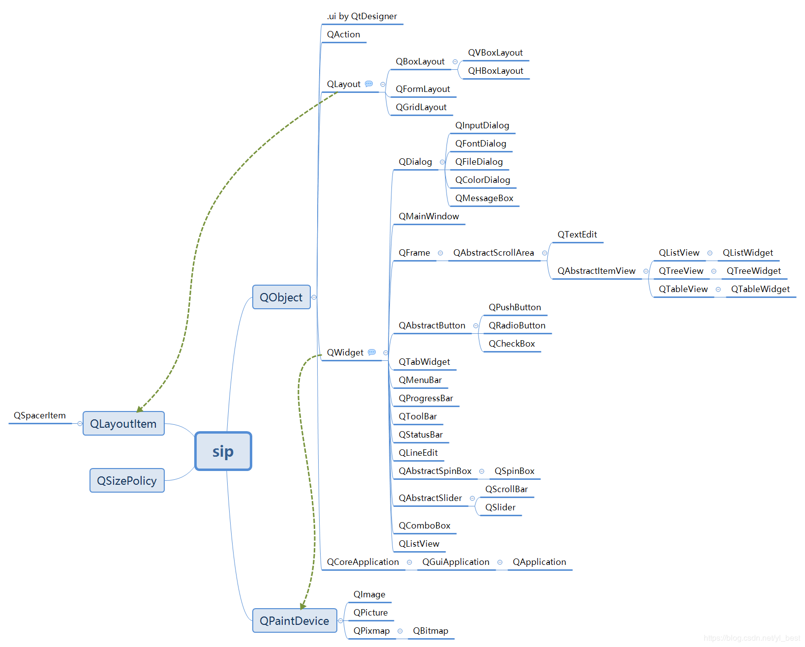
PyQt5关系图

创建窗口

创建按钮

垂直布局和水平布局

栅格布局

布局添加标签

布局添加背景图

单选按钮

复选框

创建提示

行编辑

按钮组

布局组

无边框窗口

创建框架qframe

创建分离器

创建滑动条

创建滚动条

创建刻度盘

spinbox

生成随机数

进度条

工具框

菜单栏和工具栏

文档编辑框

文本框字体的选择

字体颜色

打印

打印预览

打印PDF

(带选择的)消息框提示框

右键菜单

选项卡(单选下拉框和多选)

stack(堆叠小部件)小部件.md)

可停靠的窗口小部件

日历

单选下拉框

首字符模糊填充(查询)

打开更多的窗口

时间编辑

列表部件

列表部件小示例
